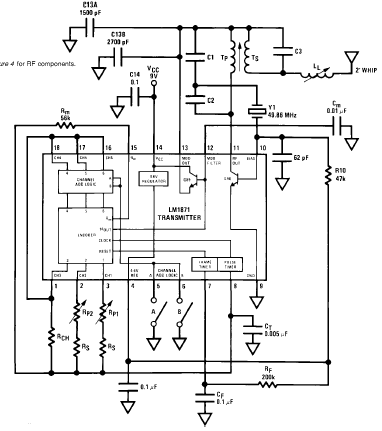
La Figura 2 muestra el diagrama en
bloque y una aplicacion tipica del LM1871 usando dos
canales totalmente analogicos y dos canales digitales.
En este circuito los estados de las salidas digitales
se determinan por la cantidad de canales transmitidos
en vez de ser por la duracion de los pulsos.
Figura
2
El circuito receptor/decodificador LM1872 debe ser
diseñado teniendo en cuenta estos parametros
del transmisor para poder interpretarlos correctamente.
El circuito impreso visto del lado de los componentes
es el siguiente:

La
Tabla 1 muestra muestra la salida
digital en funcion de la cantidad de canales transmitidos.

|