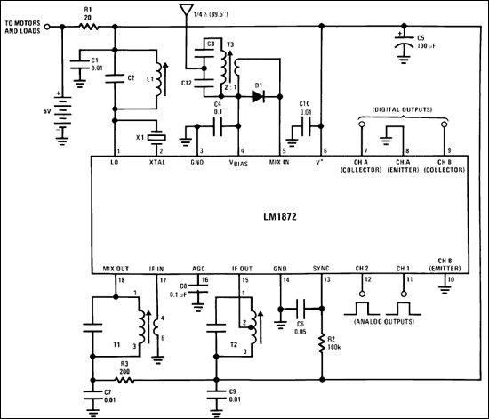
Para
esas aplicaciones que requieren mas de dos canales analogicos
el LM1872 se puede expandir para poder
recepcionar y decodificar 4 canales con un circuito
externo apropiado.
La recepcion decodificacion de 4 canales se logra gracias
a que se crea un nuevo pulso de sincronismo en el medio
de la trama , este nuevo pulso se llama de seudo-sincronismo
(tps), este pulso lo transmite obviamente
nuestro amigo LM1871.
Este seudo sincronismo produce en el receptor una deteccion
prematura del fin de la trama partiendo la antigua trama
en 2 partes (ver Figura
9 ).
La idea es transmitir los canales 1 y 2 en la primera
mitad de la trama y los canales 3 y 4 en la segunda
mitad. La electronica asociada al LM1872 se encarga
de obtener la informacion a traves de las dos unicas
salidas analogicas que tiene el LM1872.
Esta identificacion se hace gracias a la ayuda de uno
de las salidas digitales. En la medida que los canales
digitales respondan a la cuenta de canales detectados
en la transmision de los dos pequeños grupos,
se obtendra una salida digital porque en el segundo
grupo hay tres canales mientras que en el primer grupo
solo hay dos.

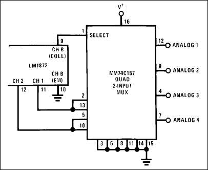
Figura 9
Hay
dos alternativas en lo que respecta a los circuitos
externos o asociados al LM1872 para
la deteccion de 4 canales. El primero de ellos utiliza
un circuito integrado que es un MUX de 4 entradas (ver
Figura 10)
que se encarga de rutear los pulsos en la forma correcta
con la ayuda del canal digital B.

Figura 10
El
otro circuito es mucho mas economico (ver Figura
11)
y no por eso es menos eficiente, este anda muy bien
y es simple para el diseño de la placa. Los diodos
con el asterisco previenen que el servo tenga una incursion
en valores inentendibles por el y en varios casos pueden
eliminarse.

Figura 11
|